Instance Verification Kit (IVK)
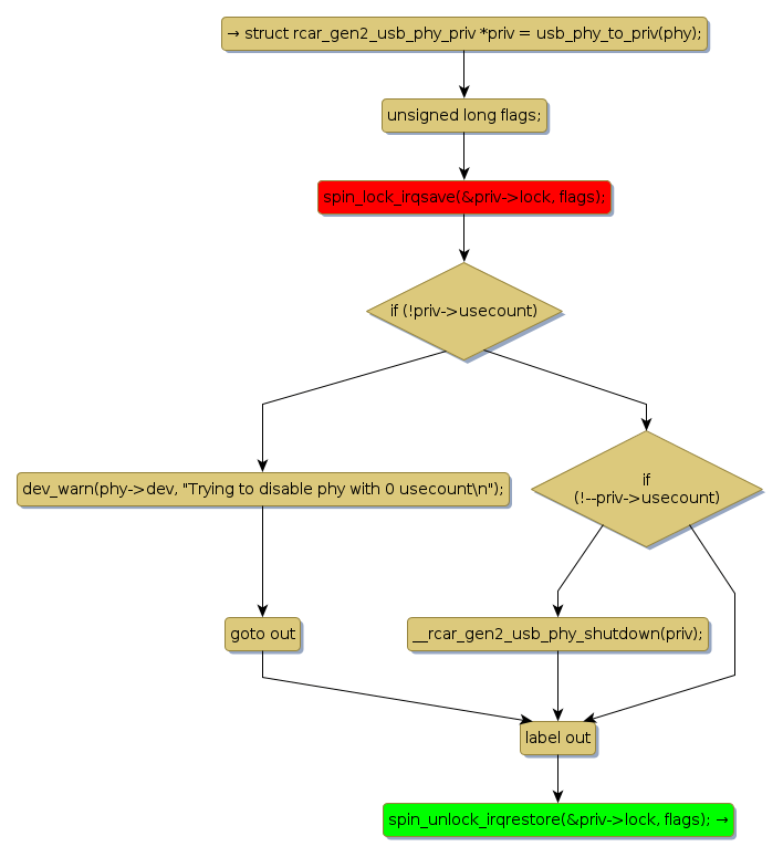
spin lock @ [4056+38+/linux-3.19-rc1/drivers/usb/phy/phy-rcar-gen2-usb.c]
Instance Signature: lock
|
The Matching Pair Graph:
|
|
Function Name
|
Control Flow Graph (CFG)
|
Events Flow Graph (EFG)
|
Source Correspondence
|
|
rcar_gen2_usb_phy_shutdown
|
|
|
[3921+26+/linux-3.19-rc1/drivers/usb/phy/phy-rcar-gen2-usb.c]
|